
Methoden II: Methoden der empirischen Kommunikations- und Medienforschung
Freie Universität Berlin
30. 06. 2025
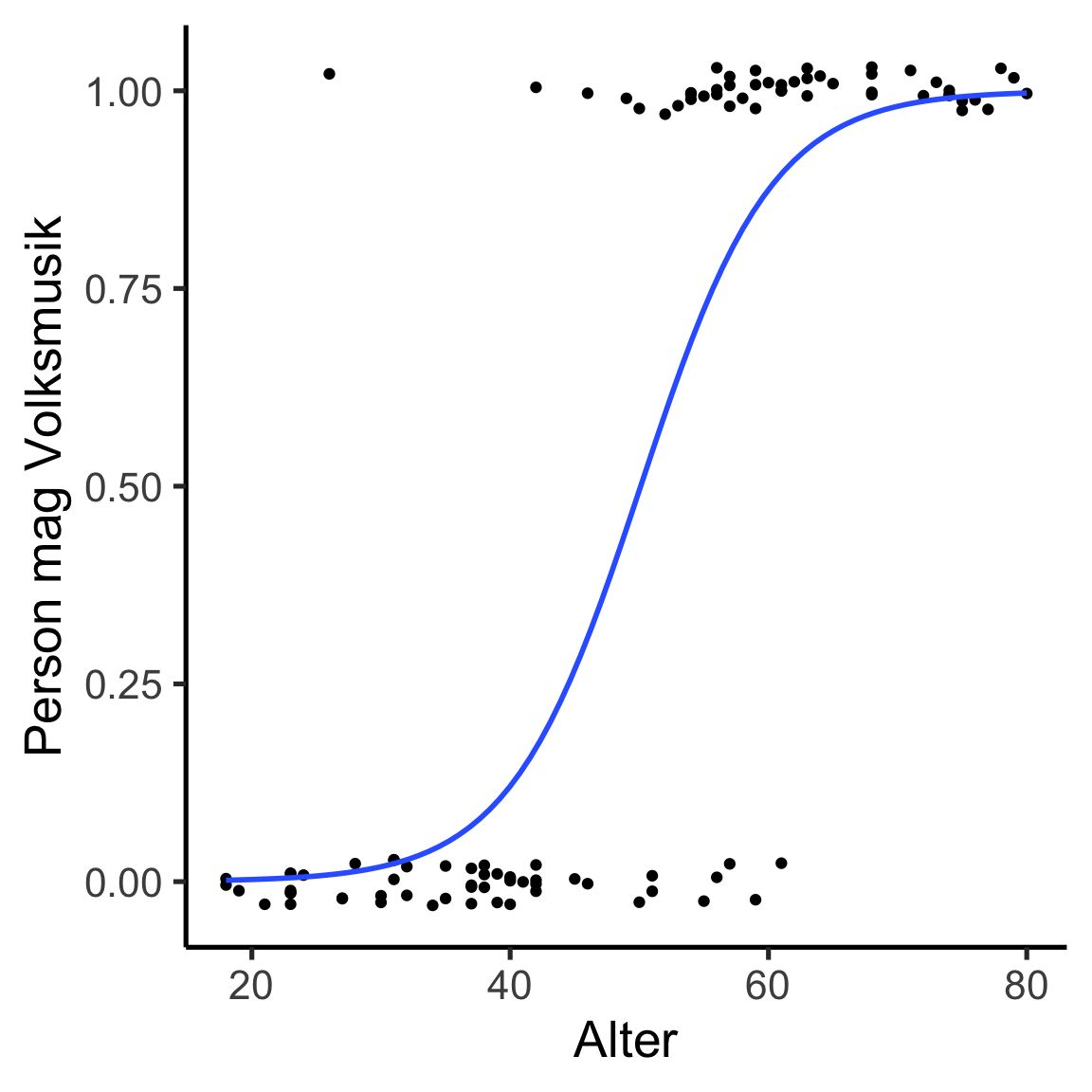
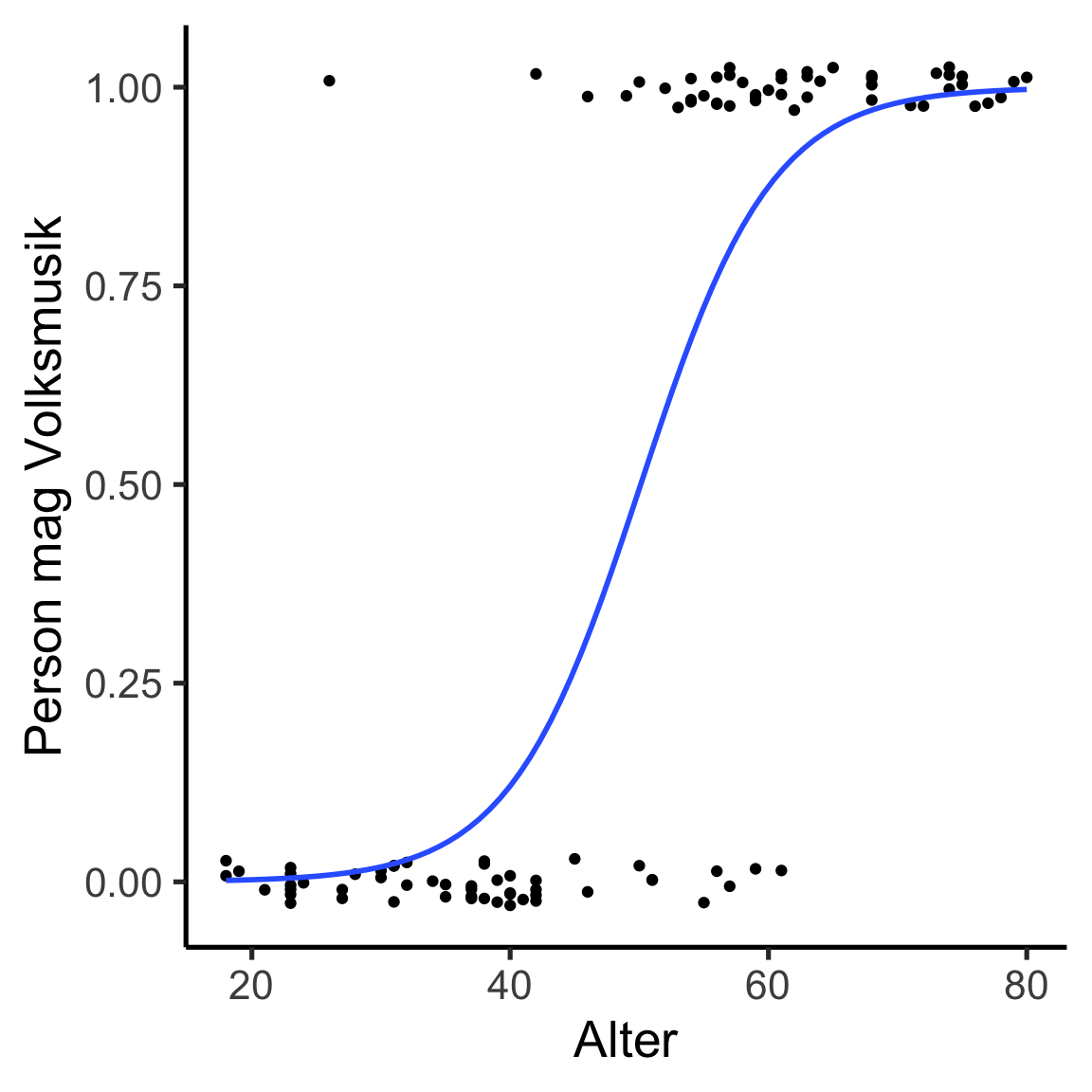
→ Funktion zwischen Prädiktoren und aV ist nicht unbedingt linear
→ Lineares Modell sagt Werte voraus, die es nicht geben kann



\(Logit(Y) = b_0 + b_1 X_i + \epsilon_i\)
| Variable | Summary |
|---|---|
| PK1 [correct], % | 83.1 |
| PK2 [correct], % | 68.7 |
| PK3 [correct], % | 40.7 |
| PK4 [correct], % | 87.9 |
| PK5 [correct], % | 62.8 |
| PK6 [correct], % | 24.1 |
| Parameter | Coefficient | 95% CI | z | p |
|---|---|---|---|---|
| (Intercept) | 1.59 | (1.43, 1.76) | 18.80 | < .001 |
plogis()) zu Baseline-Wahrscheinlichkeit
d <- d |>
mutate(
Online_news_sites_c = Online_news_sites - mean(Online_news_sites),
Twitter_c = Twitter - mean(Twitter),
Facebook_c = Facebook - mean(Facebook),
Age_c = Age - mean(Age)
)
m1 <- glm(
PK1 ~ Online_news_sites_c + Twitter_c + Facebook_c + Gender + Age_c, # Regressionsgleichung
family = binomial(link = "logit"), # aV ist binär, logit-Link = Logistische Regression
data = d
)
| Parameter | Coefficient | 95% CI | z | p |
|---|---|---|---|---|
| (Intercept) | 2.33 | (2.03, 2.67) | 14.28 | < .001 |
| Online news sites c | 0.42 | (0.30, 0.56) | 6.45 | < .001 |
| Twitter c | -0.14 | (-0.31, 0.05) | -1.45 | 0.147 |
| Facebook c | -0.19 | (-0.30, -0.08) | -3.53 | < .001 |
| Gender (female) | -0.64 | (-1.03, -0.26) | -3.24 | 0.001 |
| Age c | 0.06 | (0.04, 0.07) | 8.41 | < .001 |
marginaleffects::avg_comparisons() einfach umzusetzen.| term | contrast | estimate | std.error | statistic | p.value |
|---|---|---|---|---|---|
| Online_news_sites_c | mean(+1) | 0.04 | 0.01 | 7.40 | 0.00 |
| Twitter_c | mean(+1) | -0.02 | 0.01 | -1.41 | 0.16 |
| Facebook_c | mean(+1) | -0.02 | 0.01 | -3.45 | 0.00 |
| Gender | mean(female) - mean(male) | -0.07 | 0.02 | -3.27 | 0.00 |
| Age_c | mean(+10) | 0.06 | 0.01 | 10.34 | 0.00 |
| Parameter | Coefficient | 95% CI | z | p |
|---|---|---|---|---|
| (Intercept) | 10.33 | (7.58, 14.41) | 14.28 | < .001 |
| Online news sites c | 1.53 | (1.35, 1.74) | 6.45 | < .001 |
| Twitter c | 0.87 | (0.73, 1.05) | -1.45 | 0.147 |
| Facebook c | 0.83 | (0.74, 0.92) | -3.53 | < .001 |
| Gender (female) | 0.53 | (0.36, 0.77) | -3.24 | 0.001 |
| Age c | 1.06 | (1.04, 1.07) | 8.41 | < .001 |
{performance})| Parameter | Coefficient | 95% CI | z | p | Fit |
|---|---|---|---|---|---|
| (Intercept) | 2.33 | (2.03, 2.67) | 14.28 | < .001 | |
| Online news sites c | 0.42 | (0.30, 0.56) | 6.45 | < .001 | |
| Twitter c | -0.14 | (-0.31, 0.05) | -1.45 | 0.147 | |
| Facebook c | -0.19 | (-0.30, -0.08) | -3.53 | < .001 | |
| Gender (female) | -0.64 | (-1.03, -0.26) | -3.24 | 0.001 | |
| Age c | 0.06 | (0.04, 0.07) | 8.41 | < .001 | |
| Tjur’s R2 | 0.18 |
The model’s explanatory power is moderate (Tjur’s R2 = 0.18)

| Parameter | Coefficient | 95% CI | z | df | p | Fit |
|---|---|---|---|---|---|---|
| (Intercept) | 3.28 | (3.13, 3.45) | 47.97 | Inf | < .001 | |
| Online news sites c | 1.07 | (1.05, 1.09) | 5.93 | Inf | < .001 | |
| Twitter c | 0.98 | (0.94, 1.02) | -0.95 | Inf | 0.342 | |
| Facebook c | 0.98 | (0.96, 1.00) | -2.20 | Inf | 0.028 | |
| Gender (female) | 0.81 | (0.76, 0.88) | -5.35 | Inf | < .001 | |
| Age c | 1.01 | (1.01, 1.01) | 5.80 | Inf | < .001 | |
| R2_Nagelkerke | 0.23 |
| term | contrast | estimate | std.error | statistic | p.value |
|---|---|---|---|---|---|
| Online_news_sites_c | mean(+1) | 0.21 | 0.04 | 5.71 | 0.00 |
| Twitter_c | mean(+1) | -0.06 | 0.06 | -0.96 | 0.34 |
| Facebook_c | mean(+1) | -0.07 | 0.03 | -2.23 | 0.03 |
| Gender | mean(female) - mean(male) | -0.62 | 0.11 | -5.40 | 0.00 |
| Age_c | mean(+10) | 0.27 | 0.05 | 5.54 | 0.00 |
Reproduzieren Sie die logistische Regression aus der Vorlesung. Interpretieren Sie die Ergebnisse.
Schätzen Sie Modelle für andere Wissensfragen. Passen Sie die Modelle nach Ihren Interessen an. Interpretieren Sie die Ergebnisse.
[Beschreibung für R und RStudio auf eigenem Computer oder Pool-Computer]
10_mame.R (und, falls nicht mehr vorhanden, Vanerkel_Vanaelst_2021.dta) aus Blackboard herunter. Speichern Sie die Datei 10_mame.R in Ihren Arbeitsordner für die Vorlesung (in denselben Ordner, in dem die .R-Dateien aus den letzten Übungen liegen). Speichern Sie Vanerkel_Vanaelst_2021.dta in den Unterordner Daten (falls die Datei dort nicht mehr vorhanden ist).uebung.Rproj.10_mame.R.[Beschreibung für WebR]
10_mame.R (und, falls nicht mehr vorhanden, Vanerkel_Vanaelst_2021.dta) aus Blackboard herunter.10_mame.R und Vanerkel_Vanaelst_2021.dta in den Ordner home/web_user hoch.10_mame.R.daten/.[Beschreibung für Posit.Cloud]
10_mame.R (und, falls nicht mehr vorhanden, Vanerkel_Vanaelst_2021.dta) aus Blackboard herunter.10_mame.R in den Ordner uebung hoch. Laden Sie die Datei Vanerkel_Vanaelst_2021.dta in den Unterordner daten hoch.uebung.Rproj und innerhalb des Projekts die Datei 10_mame.R.uebung/ vor daten/ ein.Qualitative Methods I
Marko Bachl